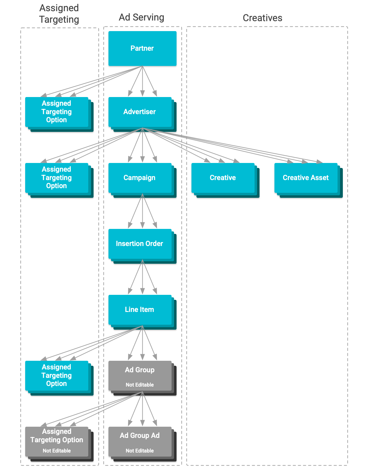
Ressourcenhierarchie

Diagramm der Ressourcenhierarchie

Display & Video 360 hat eine Ressourcenhierarchie. Jeder Ressourcentyp hat einen bestimmten Zweck und Einstellungen, die sich auf die Anzeigenbereitstellung auswirken.

In dieser Tabelle sind die einzelnen Ressourcentypen in der Hierarchie von der höchsten bis zur niedrigsten Ebene aufgeführt.

Ressourcentypen
Partner Partner
Partner haben mehrere Werbetreibende. Sie erzwingen für diese Werbetreibenden ein zusätzliches Targeting mit Markensicherheit und andere Einstellungen. Außerdem bieten sie Zugriff auf Ressourcen, die für das Targeting verwendet werden, und auf Floodlight-Aktivitäten, die für das Conversion-Tracking verwendet werden. Partner und ihr Targeting können nicht über die API bearbeitet werden.
Werbetreibende Advertiser
Werbetreibende haben mehrere Werbekampagnen. Sie erzwingen das Targeting mit Markensicherheit und andere allgemeine Einstellungen für Anzeigen, die unter ihnen ausgeliefert werden. Außerdem sind sie Inhaber der Creative-Objekte, die in den Anzeigen verwendet werden, die unter dem Konto ausgeliefert werden, und gewähren Zugriff auf Ressourcen, die für das Targeting verwendet werden.
Kampagnen Campaign
 Kampagnen enthalten mehrere Anzeigenaufträge. Sie erzwingen keine Einstellungen für ihre Anzeigenaufträge. Die Einstellungen dienen als Rahmen, anhand dessen der Fortschritt und Erfolg der Anzeigen gemessen werden, die unter ihnen ausgeliefert werden.
Anzeigenaufträge InsertionOrder
Anzeigenaufträge enthalten mehrere Werbebuchungen. Sie enthalten Standardwerte für fehlende Einstellungen für Werbebuchungen.
Werbebuchungen LineItem
Werbebuchungen sind Ressourcen, mit denen gesteuert wird, welche Anzeigen ausgeliefert werden, wann sie ausgeliefert werden und an wen sie ausgeliefert werden. „YouTube und Partner“-Werbebuchungen und ihr Targeting können nicht über die API bearbeitet werden.
Anzeigengruppen AdGroup
Anzeigengruppen sind Ressourcen, in denen YouTube- und Partneranzeigen in einer Werbebuchung nach Anzeigenformat gruppiert werden. Anzeigengruppen und ihre Ausrichtung können nicht über die API bearbeitet werden.
Anzeigen AdGroupAd
Anzeigen sind Ressourcen, die eine ausgelieferte „YouTube und Partner“-Anzeige definieren. Anzeigen können nicht über die API bearbeitet werden.