
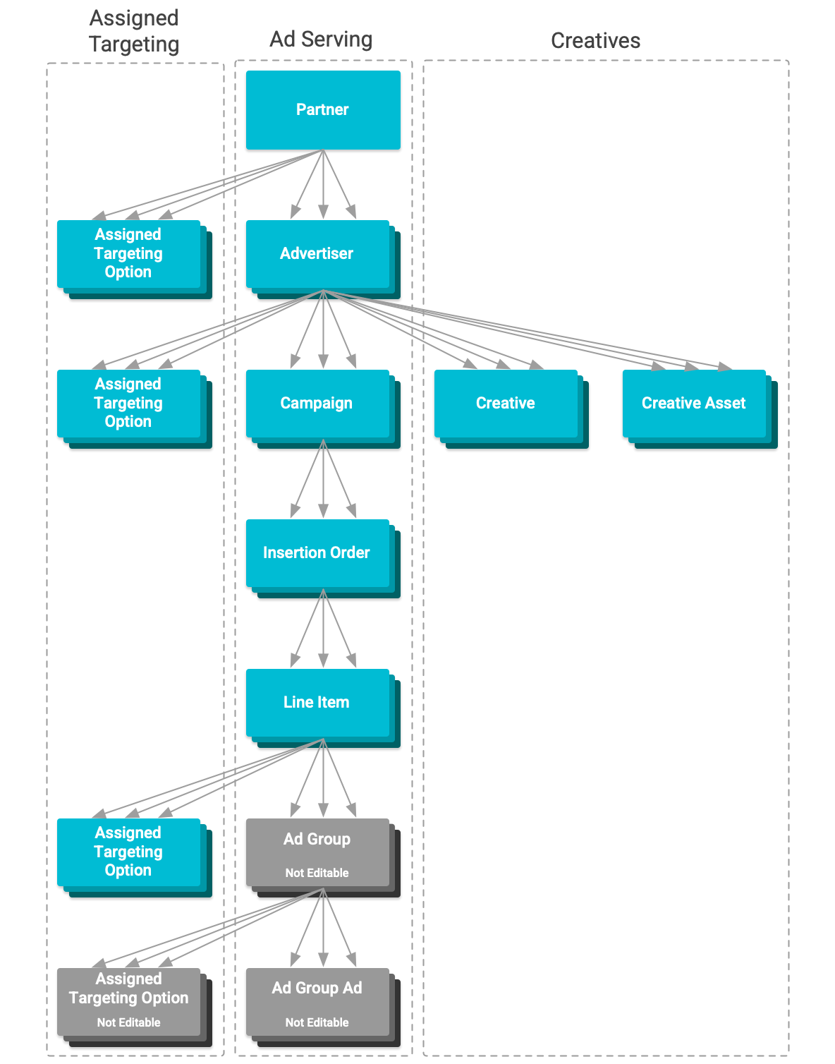
ディスプレイ&ビデオ 360 にはリソース階層があります。各リソースタイプには、広告配信に影響する目的と設定があります。
この表には、階層内の各リソースタイプが上位から下位の順に示されています。
| リソースタイプ | |
|---|---|
| パートナー | Partnerパートナーが複数の広告主を所有している。これらの広告主に対して、ブランド保護ターゲティングなどの設定をさらに適用します。また、ターゲティングに使用されるリソースや、コンバージョン トラッキングに使用される Floodlight アクティビティへのアクセスも提供します。パートナーとそのターゲティングは API で編集できません。 |
| 広告主 | Advertiser広告主が複数の広告キャンペーンを所有している。ブランド保護ターゲティングやその他の一般的な設定を、その下に配信される広告に適用します。また、その広告枠で配信される広告で使用されるクリエイティブ オブジェクトを所有し、ターゲティングで使用されるリソースへのアクセスを提供します。 |
| キャンペーン | Campaignキャンペーンに複数の広告掲載オーダーが含まれています。広告掲載オーダーに設定を適用しません。これらの設定は、その下に配信される広告の進捗状況と成果を測定するための枠組みとして機能します。 |
| 広告掲載オーダー | InsertionOrder広告掲載オーダーに複数の広告申込情報が含まれています。これらは、広告申込情報の設定がない場合にデフォルト値を提供します。 |
| 広告申込情報 | LineItem広告申込情報は、どの広告をいつ誰に配信するかを制御するリソースです。YouTube とパートナーの広告申込情報とそのターゲティングは、API を使用して編集できません。 |
| 広告グループ | AdGroup広告グループは、広告フォーマットごとに YouTube とパートナーの広告を広告申込情報にグループ化するリソースです。広告グループとそのターゲティングは API で編集できません。 |
| 広告 | AdGroupAd広告は、配信された YouTube とパートナーの広告を定義するリソースです。API を使用して広告を編集することはできません。 |